继奥迪康助听器、峰力助听器、西门子助听器及西嘉助听器各个助听器厂商向惠耳助听器公司、惠听助听器公司发律师函后,2018年3月27日,瑞声达助听器公司也委托律师事务所向未经瑞声达官方授权,擅自销售瑞声达助听器的惠听助听器有限公司发律师函,函告中指出:惠听助听器公司未经瑞声达助听器公司的授权,擅自通过线上及线下渠道销售瑞声达公司产品,对旗下产品构造及价格、折扣信息无权发布。
瑞声达公司委托律师认为此举已严重侵犯了瑞声达公司的合法权益,认为惠听助听器门店下所销售及宣传的产品来源也不合法,涉嫌假冒伪造、非法销售及以不正当手段获取商业秘密的行为。
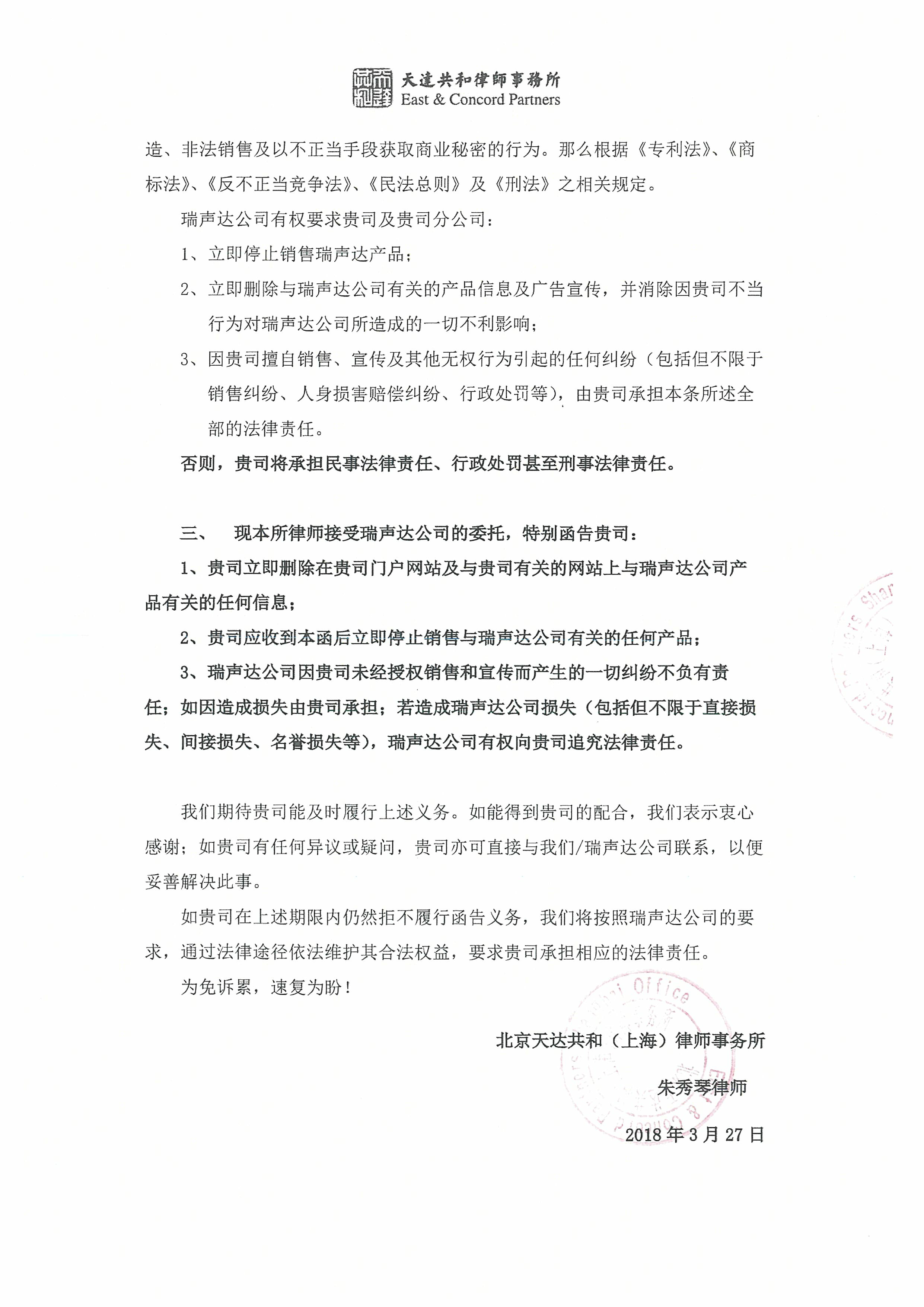
函告如下图:


此律师函也值得我们需要验配助听器的听障消费者的思考,对这些助听器市场的无授权低价折扣售卖乱象,我们应该严厉谴责!
助听器是医疗器械产品,对助听器的验配、品牌、性能及其价格都会有相关的官方规定。如果是未经授权的产品,价格这么便宜,它们的来源是否正当?是否是正品?是否有瑕疵?它们的售后是否有保障?这些都值得我们消费者的思考。
听障人士在选购助听器时,应该先了解需要验配的助听器品牌同意授权售卖的助听器验配中心,所谓“便宜无好货”,现在市场上有部分助听器销售商家并未获得某品牌助听器的销售许可证,对于该商家所售卖的助听器是否为正品我们无从得知,商家打着低价的幌子吸引消费者,对是否合适听障消费者的健康选择无视,破坏市场的平衡。
像此次惠听助听器公司所受到的多家助听器厂商律师函,简直是可以召唤神龙的节奏,对多款助听器都没有销售权,那他们的货源从哪里来,质量是否经过验证合格,是否适合听障患者佩戴,对患者的听力可以有助听作用吗?
相信我们验配助听器正是为了弥补自己的听损问题,如果产品不过关,那损害的是我们的健康,我们要慎重更慎重。而作为助听器的验配连锁机构,我们该做的不是要对听障患者负责,该对我们的专业、职业道德负责吗?仅仅因为抢占市场份额而做出这种不顾消费者的自身健康,低价扰乱市场,这种乱象难道不该立刻停止吗?