5月29日,国家药监局发布公告,要求柴胡注射液修订说明书,在禁忌项下须列出“儿童禁用”,并增加警示语“本品不良反应包括过敏性休克”。

柴胡注射液,是世界上首个中药注射剂品种,至今已临床应用70多年。此前,柴胡注射液作为“退烧针”在儿童发热治疗中应用普遍。

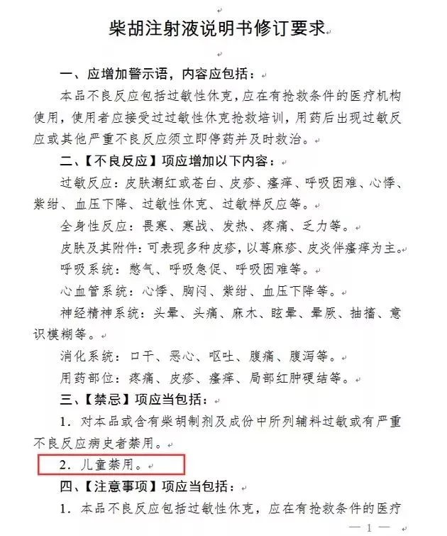
此次的 CFDA 公告,除了注明了「儿童禁用」,还明确了柴胡注射液的不良反应。
而在此之前,在柴胡注射液的说明书上,关于「不良反应」和「禁忌」,仅仅只写了四个字——「尚不明确」。
国家药监局在公告中指出,更改说明书的原因在于,根据药品不良反应监测和安全性评价结果,为进一步保障公众用药安全,决定对柴胡注射液说明书增加警示语。
除增添儿童禁用的禁忌项外,国家药监局要求柴胡注射液在说明书中增加警示语,增加不良反应和注意事项内容。

按照药监局要求,柴胡注射液新说明书应写明,本品不良反应包括过敏性休克,应在有抢救条件的医疗机构使用,使用者应接受过过敏性休克抢救培训,用药后出现过敏反应或其他严重不良反应须立即停药并及时救治。
如果儿童使用了该药无论是否产生了以上这些不良反应,若更严重者,可能对儿童的器官等造成损坏那更是危险的,如耳毒性药物对儿童听力的严重危害也是让人防不胜防。
在儿童节的今天,我们来谈谈耳毒性药物对儿童听力的危害,若不注意儿童用药,都可能会引起儿童的内耳中毒从而让儿童听力丧失。
所以我们应该预防耳毒性药物引起的内耳中毒!
耳毒性药物是指该类药物的毒副作用主要是损害第八对颅神经(位听神经)。
已知的耳毒性药物有近百种,常用者有氨基糖苷类抗生素(链霉素、卡那霉素、新霉素、秦大霉素等),大环内酚类抗生素(红霉素等),四环素类(四环素等),酰胺醇类(氯霉素等),抗癌药(长春新碱、2-硝基咪唑、顺氯铂),水杨酸盐类解热镇痛药(阿司匹林等),抗疟药(奎宁、氯奎等),袢利尿剂(呋塞米、李尿酸),抗肝胆素化制剂(保兰勃林),铊化物制剂(反应停)等。
其中氨基糖苷类抗生素的耳毒性临床上最为常见,这些药物无论全身或局部用药,均可经血液循环进入儿童体内损害听觉系统。