1. 描述声波的常见物理量
1)频率:单位时间内物体振动的次数(次/秒),用Hz表示;
2)强度和振幅:振幅是描述物体振动时传递能量的大小,单位是分贝dB;
3)分贝:描述声波的常见物理量,不易计数,因此以某一绝对声强为基准(20μPa),将声强的绝对值转换为与该基准声强的比值(声强的级),再取以10为底的对数,最终计数单位变成了贝尔(Bell),为了更细的分级,现在普遍采用1/10B,即分贝(dB)为计数单位。

音波示意图
4)相位:指声源相对于听者的方向或位置,当频率相同的声音同时到达某点时,如果相位相同,其结果是使声音显得更响;当声音一前一后分别到达时,相位出现部分抵消,其结果是使声音显得更轻,相位是确定声源位置的依据;
5)声压级(SPL):是用对数级的办法来表示声压的相对大小,单位是dB SPL。计算公式为Lp(SPL)=20lg(P/P0),P0为基准声压,在空气中取人耳1000Hz处能听到的最小声压20μPa。
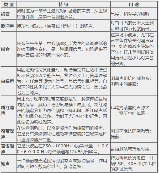
2. 听力学中常用的声音信号
下列声信号在听力测试、声场测试、助听器检测等过程中经常被用到的。
